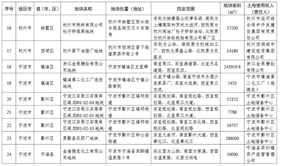
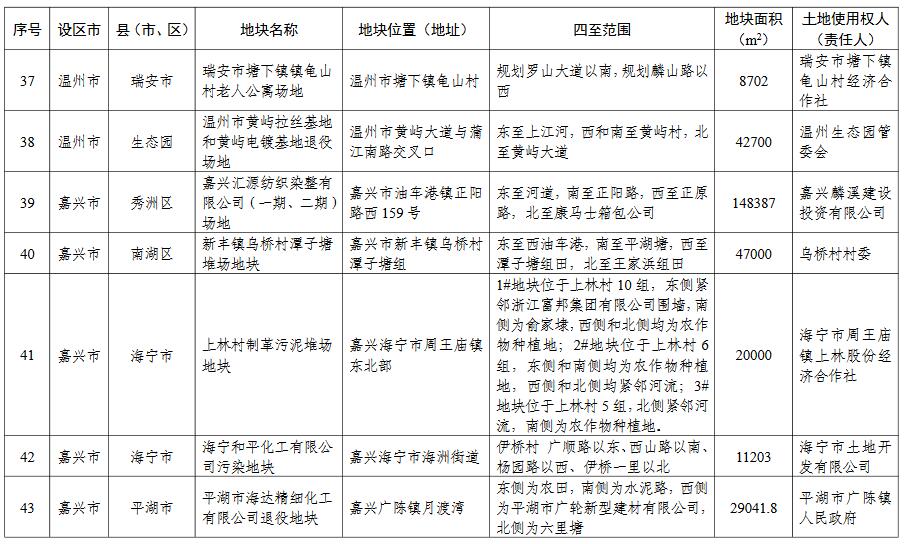
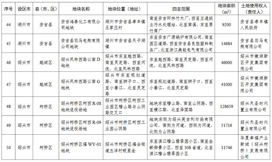
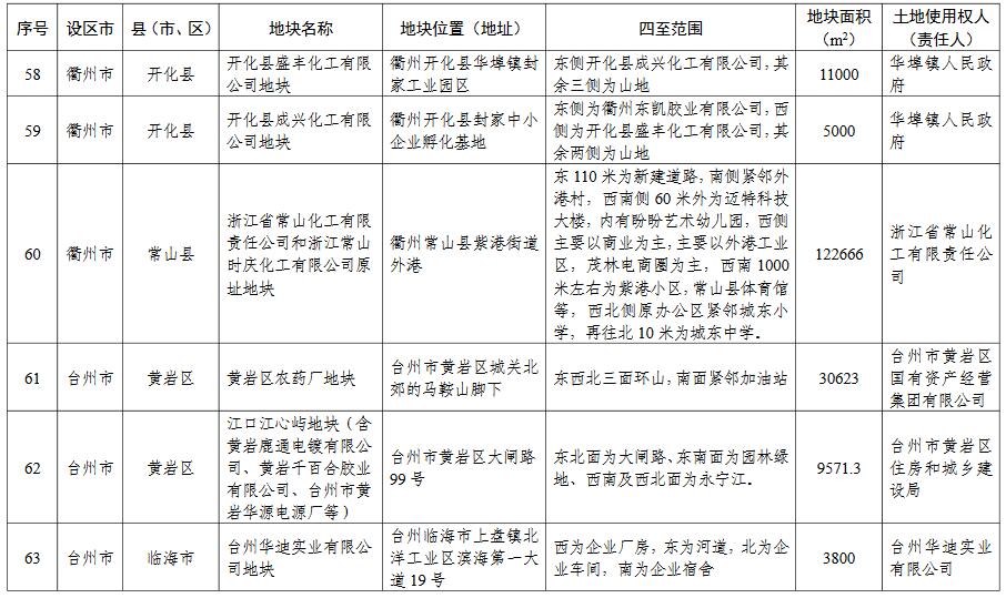
浙江省建設用地土壤污染風險管控和修復名錄(第一批)
日前,浙江印發《浙江省建設用地土壤污染風險管控和修復名錄(第一批)》。全文如下:
根據《中華人民共和國土壤污染防治法》,浙江省生態環境廳會同浙江省自然資源廳組織各地根據建設用地土壤污染調查評估情況,匯總形成了《浙江省建設用地土壤污染風險管控和修復名錄(第一批)》,現予以發布。
附件:浙江省建設用地土壤污染風險管控和修復名錄(第一批)
浙江省生態環境廳 浙江省自然資源廳
2019.10.30
來源:北極星環保網

日前,浙江印發《浙江省建設用地土壤污染風險管控和修復名錄(第一批)》。全文如下:
根據《中華人民共和國土壤污染防治法》,浙江省生態環境廳會同浙江省自然資源廳組織各地根據建設用地土壤污染調查評估情況,匯總形成了《浙江省建設用地土壤污染風險管控和修復名錄(第一批)》,現予以發布。
附件:浙江省建設用地土壤污染風險管控和修復名錄(第一批)
浙江省生態環境廳 浙江省自然資源廳
2019.10.30











來源:北極星環保網